The Impact of Pregnancy on Mood, Cognition, and Microglia Function in Alzheimer’s Disease Mice
*This author wrote this paper as a senior thesis under the direction of Dr. Holly C. Hunsberger.
Alzheimer’s disease (AD) is a prominent neurodegenerative disorder (NDD) affecting the aging population. Of the 6 million people affected, 2/3rds are women. Evidence suggests women are more susceptible to AD due to a variety of social stress factors, differences in immune response, and a decline in estrogen levels. Notably, estrogen levels are prolonged in pregnancy and offer protection against neurodegeneration. However, the cellular mechanism for this protection remains unclear. This study aims to understand the impact of pregnancy on mood, cognition, and microglia function in Alzheimer’s disease mice. We hypothesized that pregnancy would decrease the levels of the biological hallmarks of AD, therefore reducing anxiety-like behaviors and improving cognition. To test this hypothesis, we used control and AD mice between the ages of 7-8 months. The mice were run through a behavior paradigm to measure anxiety-like behavior and memory. Immunohistochemistry was used to stain for amyloid plaques and microglia.
Introduction
The central nervous system (CNS) consists of the brain and spinal cord. Together, they can sense, integrate, and direct our behavior (Thau et al., 2025). The brain senses our environment through touch, vision, audition, olfaction, and taste and converts this sensory information into a chemical signal sent through neurons that the brain can then interpret (Nervous System, 2023) (Figure 1). Essentially, it is the brain that coordinates the release of neurotransmitters and hormones which influences our behavior, emotion, and cognition. At the outermost layer of the brain is the cerebral cortex, which is divided into four lobes—the frontal, parietal, occipital and temporal lobe (Thau et al., 2025). The frontal lobe is typically associated with voluntary motor function, problem-solving, attention, memory, and language (Thau et al., 2025). Sensory information is then processed in the parietal lobe (Jawabri & Sharma, 2025). Responsible for processing visual information is the occipital lobe. The temporal lobe is associated with processing auditory stimuli (Jawabri & Sharma, 2025). Within these four lobes there are other important structures such as the thalamus, hypothalamus, and hippocampus (Torrico & Abdijadid, 2025). The thalamus is the brain’s relay center that receives information from sensory receptors throughout the body and sends that information to the appropriate cortical area (Torrico & Abdijadid, 2025). Additionally, it can also regulate consciousness and sleep. Connecting the CNS to the endocrine system is a small structure known as the hypothalamus: this small structure controls heart rate, blood pressure, appetite, and the release of various hormones among other functions (Thau et al., 2025). The hippocampus resides in the temporal lobe and is associated with memory encoding, consolidation, retrieval, and decision making. This curved structure has three zones—the dentate gyrus (DG), the Cornu Ammonis (CA), and the subiculum (Fogwe et al., 2025) (Figure 2). Within the hippocampus are subfields CA1, CA2, CA3, and CA4, where CA2 and CA3 border the hilus of the DG (Fogwe et al., 2025). Alongside other temporal structures of the brain, these hippocampal structures work together in memory formation in three steps: registration, storage, and retrieval of information (Fogwe et al., 2025). This seahorse-shaped region of the brain essentially holds a key to our memories and creates new memories as we age.
Aging is defined as the time-related accumulation of molecular and cellular damage that can lead to the gradual decrease in physical and mental capacity (Gilbert, 2000, Ageing and Health, 2025). Although there are a variety of lifestyle factors that can impact aging, around 40% of individuals will experience some form of age-associated memory loss after 65 years of age while 5 to 8% will live with dementia (The Differences between Normal Aging and Dementia, 2024). Age-associated memory loss will not significantly disrupt daily life, but dementia can. Dementia is an umbrella term for symptoms related to behavior and cognitive function that are due to specific diseases (Dementia vs. Alzheimer’s Disease, 2025). Specifically, Alzheimer’s disease (AD) is known to account for 60-80% of dementia cases (CDC, 2025). AD is a NDD that is typically associated with behavioral and cognitive decline that can progressively worsen (Alzheimer’s Disease Fact Sheet, 2023). Initially, AD can present itself with forgetting information that was just read, misplacing an object, and difficulty with planning and organizing (Alzheimer’s Disease Fact Sheet, 2023). As the disease progresses, individuals can lose awareness of recent experiences, have difficulty communicating, and can require constant assistance during daily life (Alzheimer’s Disease Fact Sheet, 2023). Given that AD can severely impact daily life throughout its progression, it is important to explore factors which can protect against the disease as well as gain insight into how the disease presents itself at the cellular level.

Figure 1. The Central Nervous System and Neuron (Nervous System, 2023). The nervous system is composed of the CNS and peripheral nervous system. The CNS consists of the brain and spinal cord. The primary unit of the CNS in the neuron.

Figure 2. Human and rodent hippocampal divisions. The hippocampus and corresponding division in humans (top) and rodents (bottom) (Roux et al., 2021). Abbreviations: EC: entorhinal cortex; MF: mossy fibers; PP: perforant path; SC: schaffer collateral; RC: recurrent collaterals; SUB: subiculum
Pregnancy and Alzheimer’s Disease
AD is the leading cause for dementia (Dementia, 2025). Notably, it impacts around 6.9 million Americans, with two-thirds of that population being women (Alzheimer’s Association, 2024; Alzheimer’s Disease Facts and Figures, 2025). Women are often noted to have a greater susceptibility to developing AD due to a variety of social stress factors, differences in immune response, and a decline in estrogen levels (Moutinho, 2025). Notably, women also experience specific life events such as pregnancy and menopause (Barth & de Lange, 2020). These events are characterized by physical, emotional, and physiological changes that can have life-long impacts (Orchard et al., 2023). Specifically, pregnancy has shown to impact a woman’s cognition and inflammatory response which is noted to coincide with an increased in estrogen levels (Barth & de Lange, 2020; Kepley et al., 2025). Given that pregnancy alters the immune response and has similar physiological changes to an AD brain, the gradual cognitive renormalization pregnancy provides could provide insight into the molecular representation of AD.
Pregnancy involves biological and social changes; it is described as a period where a fetus develops in the uterus and consists of various physiological transformations (About Pregnancy | NICHD - Eunice Kennedy Shriver National Institute of Child Health and Human Development, 2024). This dynamic period in a woman’s life creates a challenging environment that promotes cognitive reserve and emotional adjustments to care for newborns (Orchard et al., 2023; de Lange et al., 2019). The researchers note that a challenging environment is seen in the increased cognitive load that caring for a child during their infancy, toddlerhood, early childhood, adolescence and adulthood stages of life brings (Orchard et al., 2023). Cognitive reserve refers to the idea that individual differences in the neural networks that help complete a task can provide reserve against brain pathology (Hindle et al., 2014; Stern, 2006). Here, the brain compensates using alternate networks and can modulate the clinical representation of AD pathology. During pregnancy, postpartum, mid-life and late life, women are exposed to a demanding environment and increased cognitive load that requires continuous adaptations (Orchard et al., 2023) (Figure 3). Women often report experiencing cognitive decline during early motherhood (Davies et al., 2018). These are often self-reported declines in concentration and feelings of absentmindedness. In a study involving 709 pregnant women, significant reductions in cognitive function, memory, and executive function were reported when compared to nulliparous women (Davies et al., 2018). At this time, there are also physical changes in the brain that occur, like decreased grey matter during pregnancy and renormalization of parietal grey matter in the postpartum period (Davies et al., 2018). An MRI study examined 25 female adolescents with no reproductive history and 20 adult first time mother and showed that in both cases, the adolescent girls and mothers experienced a volumetric reduction in cortical thickness and surface area (Carmona et al., 2019). These findings were consistent with the hormonal changes that occur during adolescence and pregnancy (Carmona et al., 2019). Similarly, a study that included 12,021 middle-aged women showed that parous women had less brain aging compared to nulliparous women (de Lange et al., 2019). Despite reporting subtle cognitive decrements and lower grey matter in the brain—women exhibit characteristics of decreased brain aging (Davies et al., 2018). Rodent literature also suggests that there is some cognitive decline during the final week of pregnancy, which would correspond with the third trimester of human pregnancy (Darnaudéry et al., 2007; Galea et al., 2000). Similar to humans, rodents showed a volumetric reduction in brain size and cellular changes (Hillerer et al., 2014). Male and female rats, with or without a breeding history, exposed to a stress-inducing paradigm demonstrated changes in neurogenesis which were measured through dendritic pruning and spine density changes (Hillerer et al., 2014). The study noted that neurogenesis increased during the peripartum period—specifically in the DG of the hippocampus (Hillerer et al., 2014). When comparing parous rats to middle-aged nulliparous rats, a reproductive history was associated with increased neurogenesis (Eid et al., 2019). During the transition to pregnancy, and later to postpartum, the associated reproductive hormones can impact behavioral, emotional, and cognitive responses (Trifu et al., 2019). Changes in reproductive hormones such as estradiol, progesterone, and cortisol during pregnancy are also associated with psychiatric disturbances (Trifu et al., 2019).
Furthermore, the immune response could act as a link between pregnancy and AD, although it is understudied (Fox et al., 2018). During pregnancy, a woman’s immune response improves and is noted by the protective window the rise of estrogen provides (Fox et al., 2018; Robinson & Klein, 2012)we investigate the relationship between pregnancy and AD.\n\nMethods:\nCross-sectional cohort of British women (N = 95. This protective window is believed to support the cognitive renormalization that occurs during the postpartum and late-life period in a woman’s life (Fox et al., 2018). Notably, AD exhibits an impaired immunoregulatory response which is believed to worsen pathology biomarker, like plaques and tangles. (Fox et al., 2018; Town et al., 2005). Current research lacks an understanding of the role of immunoregulation during pregnancy and how the hightened inflammatory response during this time offers neuroprotection which is not seen in AD (Pregnancy History May Be Linked to Dementia – Alzheimer’s Society Comment | Alzheimer’s Society, 2018). Here, we predict that looking at the pathological markers of AD, immune related cells like micrgoglia, and behavior changes in an AD rodent model, could provide insight in neuroportection after pregnancy.
Figure 3. The life-long impact of pregnancy and motherhood (Orchard et al., 2023).
Neuropsychiatric symptoms and cognition in Alzheimer’s disease
Notably, neuropsychiatric symptoms (NPSs), such as anxiety and depression are associated with accelerated AD pathology and are often observed to a greater extent in women (Lyketsos et al., 2011). Specifically, anxiety has been reported to act as a better predictor of AD progression and has been associated with increased amyloid burden (Hunsberger et al., 2024). Currently, NPSs are considered an early biomarker for AD progression instead of just a risk factor, indicating their significance in modifying disease progression (Donovan et al., 2018). However, it is still unclear how NPSs mechanistically impact AD and whether their manifestation and symptomatology differ between men and women (Hunsberger et al., 2024). Interestingly, there is human and rodent data suggesting that neuroinflammation can influence AD pathology when present alongside NPSs (Holmgren et al., 2014). The immune cells of the brain, primarily microglia, detect neuronal stress such as amyloid burden and increase the production of cytokines and oxidative stress (Holmgren et al., 2014. This defense mechanism can worsen pathology from an unregulated release of interleukin (IL)-1, leading to neuronal death. On the other hand, microglia can also release anti-inflammatory cytokines that protect against neuronal death and increase the phagocytosis of amyloid beta (Aß) plaques (Holmgren et al., 2014). Interestingly, these inflammatory mediators have been reported to play a role in NPSs encountered during AD progression (Eikelenboom et al., 2002). Cytokine production, like that in neuroinflammation, can modulate psychological stress, neuroplasticity, and neural circuitry involved in mood (Salim et al., 2012). Therefore, the dysregulation of immune signaling can result in anxious behavior, depressive behavior, and cognitive dysfunction.
Anxiety is one of the most common NPSs in individuals with AD (Lyketsos et al., 2011). It is typically associated with brain structures like the hippocampus, amygdala, and prefrontal cortex (N. K. Zhang et al., 2024). There is a positive correlation between anxiety and Aß burden which highlight its importance in disease progression. In human studies, higher levels of anxiety were associated with advanced brain aging (Han et al., 2021). There is a positive correlation between anxiety and Aß burden which highlight its importance in disease progression. In humans, approximately 50% of patients exhibit anxious behavior (Várkonyi et al., 2022). Therefore, using rodent models to understand this NPS is essential to AD research (Várkonyi et al., 2022). Biological brain aging was measured through methods like omics data (e. g. epigenetic clocks) and clinical biomarkers like blood chemistries (Várkonyi et al., 2022). Positron-emission tomography (PET) studies further confirm the positive associations between anxiety and Aß deposition, yet there are still some inconsistencies in the data as amyloid burden does not necessarily correlate with cognitive decline (Várkonyi et al., 2022). Therefore, the use of behavior testing on rodents can allow researchers to explore these complex behaviors (van Meer & Raber, 2005)the laboratory mouse (Mus musculus. In AD rodent models, behavior testing is used to measure anxious behavior, depressive behavior, and cognition (Zhong et al., 2024). Mice are exploratory animals, therefore anxiety-like behaviors are seen through avoidance of areas or latency to approach areas, repeated behaviors, decreased movement, and thigmotaxis (staying near the edges) (Pietropaolo et al., 2012). These behaviors are assessed using the open field (OF), marble bury (MB), and novelty suppressed feeding (NSF) tests. Transgenic (Tg) AD mouse models such as the APP/PS1 model exhibit decreased social investigation, indicating withdrawal-like behavior (Pietropaolo et al., 2012). Anxiety-like behaviors in mice are defined through motivated behavior that is elicited through exposure to a potentially harmful context (Pentkowski et al., 2021). Research exploring the impact of anxiety on the 3xTg AD model, which has both tau and amyloid, noted that mice at 4-, 6-, and 8- months of age exhibited less movement in the OF and groomed themselves more often than the control group (Várkonyi et al., 2022). Similarly, AD mice exhibited anxiety-like behavior through significant decreases in the number of entries into the open arms of an elevated plus maze and significantly less time spent in the light side of the light-dark test (Zhang et al., 2016). All together these results imply that anxiety is a prodromal symptom of AD.
Depression can also play a role in disease progression, both in humans and rodents. Typically, depression is associated with alterations of glutamatergic synaptic transmission, neuroinflammation, and atrophy in the hypothalamic-pituitary-adrenocortical (HPA) axis and hippocampus (Dolotov et al., 2022). There are changes in nerve and glial cells which can lead to neurodegeneration and cause brain pathologies to increase. Similar to pregnancy, depression can lead to reduced gray matter volume and cortical thickness depending on severity (Brommelhoff & Sultzer, 2015). Additionally, a loss of hippocampal serotonergic neurons and abnormal fatty acids in the prefrontal cortex indicate demyelination in the hippocampus (Lai et al., 2011; Luo et al., 2022; Nihonmatsu-Kikuchi et al., 2013). To assess depressive-like behavior in rodents, the OF test, elevated plus maze task, and forced swim test are often used. When investigating depressive-like behavior in mice using the OF test, researchers noted increased depressive-like behavior in AD mice as indicated by less time moving when compared to the control group (Frye & Walf, 2009). Similarly, in the OF test, AD mice were seen to have significantly reduced travel times, reduced number of entries in the center, and less time spent in the center when compared to the control group (M. Zhang et al., 2023). Interestingly, behavioral tests done prior to Aß plaque deposition in AD mice indicated behavioral and cognitive differences (Martín-Sánchez et al., 2021). Here, AD mice had a higher percentage of immobility compared to control mice. The appearance of anxious and depressive-like behavior can also impact cognition and was indicated by a greater latency to reach a platform in AD mice compared to the control group.
Neuropsychiatric symptoms and cognition during pregnancy
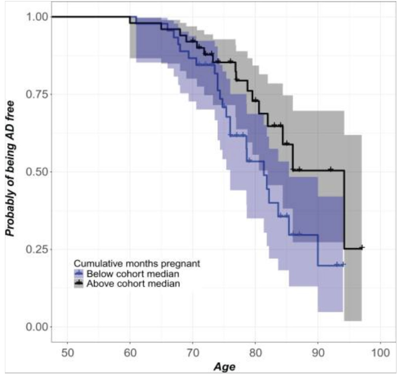
Throughout pregnancy and postpartum, there are various fluctuations in reported mood and cognition for women. Pregnancy places women in a vulnerable state, making them more sensitive to stressors and stress related disorders (Pawluski et al., 2011). After pregnancy, around 15% of women worldwide develop postpartum depression and can experience other mood disorders during pregnancy (Pawluski et al., 2011). Additionally, an estimated 10-20% experience anxiety and depression, factors which are associated with detrimental effects on the mother (Pawluski et al., 2011). These mood disorders can create stress for mothers, further increasing anxiety-like behaviors. Although anxiety can exist independent of depression, anxiety holds an 85% comorbidity with depression (Brunton et al., 2015). Similarly, pregnant female rats also display increased anxious behavior when measured on the EPM (Neumann et al., 1998). After parturition, though, female rats exhibit decreased anxious behavior. Interestingly, there have been studies aiming to understand whether parous rodents allocate care preferentially to female or male pups, but results remain inconclusive (D’Amato et al., 2006). Additionally, a woman’s cognition is altered during pregnancy (Brett & Baxendale, 2001). Studies examining the subjective experience of subjective and cognitive changes during pregnancy report that women have increased forgetfulness, confusion, disorientation, and poor concentration (Brett & Baxendale, 2001). Additionally, pregnancy is marked by fluctuations in hormones that can impact memory like oestrogens, progesterone, glucocorticoids, and oxytocin. Oestrogens include estrone 1 (E1), estradiol (E2), and estriol (E3) which all show an increase in plasma level during pregnancy (Brett & Baxendale, 2001). A majority of the oestrogen receptors (ERs) are in the hypothalamus while the hippocampus and the basal forebrain are known to have lower ER densities. Despite a reported cognitive decline during pregnancy, a higher number of cumulative months pregnancy is associated with a lower risk for the development of AD (Fox et al., 2018). Mainly, a woman’s reproductive history has shown to play an important role in modifying their inflammatory response through the prolonged estrogenic exposure (Fox et al., 2013) (Figure 4). These data demonstrate that pregnancy can place the brain in a challenging environment which can potentially protect the brain against dementia, and dementia-like disorders.

Figure 4. Higher cumulative months pregnant and probability of developing AD. More cumulative months pregnant is associated with a lower risk of developing AD. A Cox regression reported that women who were above the cohort median exhibited a 37.01% lower risk of developing AD when compared to women below the median (ß=-.99. exp(ß)=.40, P=.01, (5% CI =.17-.81) (Fox et al., 2018).
Neurodegeneration in Alzheimer’s disease
As mentioned briefly before, biologically, AD is characterized by amyloid plaques, neurofibrillary tau tangles, and neuroinflammation (Parhizkar & Holtzman, 2022). Behaviorally, AD is characterized by cognitive decline, mood changes, and motor dysfunction depending on the brain area that is impacted (Peña-Bautista et al., 2020). Factors such as stress and the subsequent neuroinflammation can play a role in disease progression, although the specific mechanism remains understudied (Peña-Bautista et al., 2020). The neurodegenerative progression is both a psychologically and physiologically stressful event. Individuals tend to present with aberrant emotional and aggressive behavior as more neurons are lost and neuronal circuits mediating stress responses are disrupted (Justice, 2018). Structures such as the hippocampus exhibit amyloid plaque and tangle pathology even in the early stages of AD and mild cognitive decline (Pentkowski et al., 2021). These key characteristics were initially discovered by Alois Alzheimer in 1901, where he noted aggregation of those abnormalities in a 50-year-old female patient (Jeong, 2017; Lopez-Lee et al., 2024).
The cleavage of the amyloid precursor protein (APP) by alpha-, beta-, and gamma secretases lead to either soluble or insoluble product (Simunkova et al., 2019). When APP is cleaved by alpha secretase, a soluble p3 fragment is formed, on the other hand cleavage via beta secretase results in an insoluble Aß fragment (Simunkova et al., 2019). In both cases, gamma secretase functions to isolate the product of either secretases (Simunkova et al., 2019) (Figure 5). Mainly, the Aß42 form is deposited in the brain and is the most toxic product of beta secretase, with its hydrophobic and fibrillogenic nature (Murphy & LeVine, 2010; Parodi-Rullán et al., 2019; What Happens to the Brain in Alzheimer’s Disease?, 2024). This toxic form only accounts for around 10% of the enzymatic process, while the other 90% is accounted for by alpha secretase (Murphy & LeVine, 2010). Clearance of these amyloidogenic deposits occurs through various mechanisms. These mechanisms include the blood-brain barriers, interstitial fluid, cerebrospinal fluid absorption-mediated pathways, most important to this project, glial cells (Ullah & Lee, 2023).

Figure 5. Amyloid precursor protein (APP) secretase pathways (Hampel et al., 2021). APP cleavage through alpha (ADAM9, 10, or 17) secretase (left) or beta (BACE1) secretases (right).
Immune response in Alzheimer’s disease
Recently, inflammation has emerged as a vital player in the progression of AD with microglial activation acting as a key element (Kinney et al., 2018). Specifically, neuroinflammation refers to the inflammatory response within the CNS that is used by various pathological insults like infection, trauma, and toxins among others (Kinney et al., 2018). In neurodegeneration, this initially protective response can become unregulated and lead to neurodegeneration (Heneka et al., 2015) (Figure 6). Inflammation in the brain is typically measured via pro-inflammatory cytokines (IL-1ß, IL-6, IL-18), tumor necrosis factor (TNF) and reactive oxygen species by innate immune cells (Leng & Edison, 2021) (Figure 7). The release of these pro-inflammatory molecules is associated with synaptic dysfunction, neuronal death, and the reduction of neurogenesis (Leng & Edison, 2021). This response is followed by the activation of microglia to their phagocytic state, which if left unregulated, can result in the early pruning of synapses (Leng & Edison, 2021). On the other hand, there are also anti-inflammatory cytokines which regulate this inflammatory response (Kwon & Koh, 2020). Post-mortem AD brains confirm the chronic inflammatory response with the appearance of microglial connections to activated plaques in immunohistochemical analysis (Kwon & Koh, 2020).
The role of microglia: Healthy versus disease
Microglia are considered the resident immune cells of the CNS and hold an extensive role from birth to death (Borst et al., 2021). Accounting for 10% of the CNS cell population, they play a vital role in processes such as neurogenesis, neuronal plasticity, and regeneration, and are at the front line of the immune defense response for a variety of injuries (Calsolaro & Edison, 2016). The many functions microglia carry can be attributed to their variety in morphology (Vidal-Itriago et al., 2022). To study the diverse microglia morphology, research has distinguished microglia based on their morphology, density, and electrophysiological properties. Importantly, there is a lack of understanding in how the structure and function of microglia manifests (Vidal-Itriago et al., 2022). Furthermore, differences in microglia between females and males adds to the complexity of microglia structure and function. Specifically, steroid sex hormones, like estradiol, which exist differently in females and males can reduce inflammatory potential (Villa et al., 2016).
With regard to structure, microglia exhibit diverse morphologies that can provide insight into the physiological role they play (Vidal-Itriago et al., 2022). The different microglial states include a ramified, hyper-ramified, and amoeboid among others (Vidal-Itriago et al., 2022). Usually, a ramified state is considered the ‘resting’ state of microglia. This state is characterized by a high number of branching with primary and secondary branching and aid to help surveil nearby areas. The hyper-ramified state has extensive branching and is typically seen in acute and chronic stress models. The amoeboid microglia have a rounded morphology which is correlated to its high phagocytic and migratory capacity. Research to quantify the different microglia morphologies indicate that microglia morphology is affected by different environments (Martinez et al., 2022). Here, neuron-glia cultures were treated with a control substance and N-methyl-D-aspartate (NMDA) treatment to mimic cell death like that seen in ischemia (Martinez et al., 2022). The researchers found that in NMDA treated cultures had significantly more cell debris, an indicator of cell death. These NMDA treated groups also exhibited a significantly greater number of hypertrophic morphology when compared to the control group. With the addition of lipopolysaccharide (LPS) to trigger inflammation, the cell cultures had significantly less hypertrophic morphology. Furthermore, microglia are classified into a classical (M1) or alternative (M2) state (Guo et al., 2022). The M1 pathway is associated with proinflammatory responses which include the release of several cytokines that are neurotoxic (Guo et al., 2022). The M2 pathway then regulates M1 through the release of anti-inflammatory cytokines and growth factors which help in regulating synaptic strength and plasticity (Guo et al., 2022). Interestingly, during disease, microglia can hold both M1 and M2 characteristics.
The aging and diseased brain can provide insight into the structure and function of microglia (Tremblay et al., 2012). Research has shown that the aging brain is characterized by cellular changes to neurons and glial cells (Tremblay et al., 2012). Interestingly with age, microglia increase in number, become irregularly distributed, and exhibit variable cell bodies, branching, and morphologies (Tremblay et al., 2012). Specifically, Iba1-labeled microglia changed in density, distribution, and morphology during aging. Microglia in older mice decrease in process arborization, between 12 months and 24 months of age. Furthermore, research using social isolation as a stress model notes that microglial branching could provide insight into the functional role of microglia based on morphological change (Ferrara et al., 2022). Here, isolation appeared to increase microglia skeleton complexity in adolescent rats while decreasing in adult rats, with similar findings in total process length in adolescent and adult rats, respectively. Although stress has been shown to impact microglia morphology, there is a lack of research investigating the impact of pregnancy on microglial activation in mothers (Ferrara et al., 2022). Therefore, understanding how microglia morphology changes throughout disease progression in parous female rodents could provide meaningful insight into microglia function in the brain.
In summary, pregnancy and postpartum are noted to act as a protective barrier against AD. Despite the neuroprotective impact, the underlying pathogenic mechanism which disproportionately impacts more women than men is not well understood (Kommaddi et al., 2021). Additionally, the interaction between prolonged estrogen levels after pregnancy, its neuroprotective factors on plasticity and inflammation in the hippocampal DG provide a crucial opportunity to further the understanding of the impact of pregnancy on AD pathogenesis (Kommaddi et al., 2021). In this study, we hypothesize that pregnancy will protect against anxiety-like behaviors, cognitive decline, and amyloid pathology, while also reducing overall microglia number but increasing branch length.

Figure 6. Microglial activation in the presence of plaque pathology (Heneka et al., 2015)

Figure 7. Microglial dual activation, from healthy to disease (Leng & Edison, 2021)
Materials and Methods
Mice
In this study, Mline, 129s6, ArcCre-EYFP (Control), and APP/PS1 (AD) were used. Mice were group housed (3-5/cage) and had ad libitum access to food and water. Both female and male mice were used in all experiments. All procedures were conducted in accordance with the Institutional Animal Care and Use Committee (IACUC) at Rosalind Franklin University of Medicine and Science.
Experimental Cohorts
There were a total of eight groups in this study: 1) Nulliparous control female (n=8), 2) Nulliparous AD female (n=6), 3) Parous control female (n=8), 4) Parous AD female (n=8), 5) Virgin control male (n=6), 6) Virgin AD male (n=6), 7) Sire control male(n=13), and 8) Sire AD male (n=6).
Behavior testing
Mice were run through open field, marble burying, novelty suppressed feeding, and contextual fear conditioning at 30-35 weeks of age post pregnancy or naive. All mice underwent all tests. Experimenters were blind to genotype and groups.
Behavioral Timeline
Figure 8. Week-long behavioral paradigm
Open Field (OF)
The OF test was used to measure avoidance and exploratory behavior. Mice were placed in an open arena and were allowed to explore for 10 minutes. Ethovision was used to record each trial. Time spent in the periphery and center was measured. Between each trial, the floor and walls were cleaned using 70% ethanol and dried.
Marble Burying (MB)
The MB assay was used to measure perseverative behavior in mice. Each mouse was placed in a holding cage containing an adequate amount of bedding so that the floor of the cage was not visible. 16 marbles were arranged in a four-by-four grid in each cage. Mice were left undisturbed in the holding cage for 20 minutes, after which they were removed and placed in their home cages. Afterwards, the number of marbles covered 50% by bedding were counted and recorded.
Novelty Suppressed Feeding (NSF)
NSF was used to measure hyponeophagic behavior, or the motivation to approach food in a bright novel arena. Prior to the testing day, mice were fasted for 18 hours with proper food restriction diet cards on their home cages. Mice were weighed once food was taken away. After 18 hours, day 2 weight was recorded to endure fasting, and the NSF testing apparatus was prepared. The apparatus consisted of a white plastic box measuring 50 x 50 x 20 cm and covered with about 2 cm of bedding. Light fixtures were set to surround the arena at approximately 1000 lux. In this testing apparatus, a single food pellet was placed at the center. As soon as a mouse was placed in a corner of the apparatus, a stopwatch was started. Time was recorded to measure the latency of the mouse to approach the food. Once back in the holding cages, a pre-weighed food pellet was placed in the cage. Latency to approach the food was measured. The mice were allowed to eat for five minutes, afterwards the pellet was weighed again.
Contextual Fear Conditioning (CFC)
All mice were run through CFC to measure memory impairment. The chambers used in this paradigm were obtained from Actimetrics (Lafayette, Indiana) and measured at 7.4” L, 8.1” D, and 7.9” H. The chamber had clear walls, a stainless-steel barred floor, and a house light (CM1820 bulb, 28 v, 100 mA). Chambers were inside of a larger plastic chamber which was insulated to protect against outside light and noise. A paper towel was dabbed with five blots of a lemon scent (Pure Lemon Extract; McCormick®; Hunt Valley MD) using a cotton tip and placed underneath the floor of the chamber. A 3-shock CFC paradigm was used with one .75mA shock occurring at 180s, 240s, and 300s. Mice spent a total of five minutes in the chamber. Five days after the initial CFC paradigm, mice were exposed to the same chamber and lemon scent without shocks. All sessions were recorded using the FreezeFrame4 software. Freezing (%) was used as a proxy for memory.
Sections and Tissue
24 hours before sacrifice, mice were intraperitoneally (i.p.) injected with Methoxy-04 to tag amyloid plaques. Mice were then anesthetized using an i.p. injections of a (R, S)-ketamine/xylazine mixture (Ketaset III, Ketamine HCl injection, Fort Dodge Animal Health, Fort Dodge, Iowa 100mg/kg / 10mg/kg) after CFC re-exposure. Mice were transcardially perfused using 1X PBS followed by 4% paraformaldehyde (PFA). Brains were removed and stored in 15mL conical tubes containing 4% PFA for 24 hours. After 24 hours, they were switched into a 30% sucrose solution for long-term storage. Brain tissue was sections coronally using a vibratome set at 50μm and stored in 1X PBS with 0.1% sodium azide.
Immunohistochemistry
A minimum of three dorsal and three ventral sections were chosen per mouse. Sections were washed in 1X PBS 3x for 10 minutes. Then, slices were blocked using 10% normal donkey serum (NDS) in 0.2% PBST. Sections were left overnight (22-24 hours) in a 1:1000 solution of primary Iba1 antibody (Anti Iba1, Rabbit for immunocytochemistry, Fujifilm, catalog #019-19741). The next day, slices were washed washed 3x in 1X PBS for five minutes and allowed to incubate in a 1:500 solution of secondary antibody (Donkey anti-Rabbit IgG, H+L, Highly cross adsorbed secondary antibody, Alexa Flour 647, ThermoScientific, catalog #A-31573) for two hours at RT. Slices were washed 3x for 10 minutes. For AD animals with no Methoxy-04 injections, 2000μL of CongoRed was used to wash sections for 3-4 minutes in order to visualize plaques. After a CongoRed wash, slices were washed in 1x PBS 3x for 5 minutes. Finally, slices were mounted on slides and stored in -20 freezer for longer term storage.
Imaging
The Echo Revolution fluorescent microscope was used to image individual brain sections at 10x magnification. CY5 light intensity set at 29% power, CongoRed at 10%. Images were saved as JPEG or TIFF images. A CY5, TxRed, DAPI, and merge channel were saved per slice.
Quantitative analysis of images
Manual cell counts were obtained to quantify the number of plaques in the hippocampus. A standardized procedure was used to quantify microglial number of endpoints, branch length, and cell somas in the hippocampus.
Plaques
The DAPI or TxRed channel was opened for quantification of plaques depending on whether sections were stained for plaques using Methoxy-04 injection or CongoRed staining to visualize plaques. Each image was opening through Fiji (NIH) software and was adjusted according to steps 2-6 under the Imaging and Quantification of Amyloid β Immunohistochemical protocol by Chirstensen A. and Pike C. J. (2021) (Christensen & Pike, 2020). Prior to correcting the image measurements were set by selecting Analyze > Set Measurements > and selecting Area, Area Fraction, and Limit to Threshold. Once set, images were opened and regions of interest (ROI) were outlined using the polygon tool on Fiji and saved by double clicking and labeling the region outlined. In this case, the DG, CA1, and CA3 regions of the hippocampus were outlined. These ROIs were saved to be used for the remaining channels and to ensure consistency about the ROIs per slice. Next, the image was converted to grayscale through Image > Type > 8-bit. The grayscale image was converted to binary by selecting Image > Adjust > Threshold. At this point, the number of plaques were counted. In this case any apparent dark labeling on the image was considered to be a plaque when confirmed with the original color image. Once quantification was completed per region, the percentage of Aβ burden was calculated. To assess positive immunolabeling, the ROI was selected. Then, positive immunolabeling data was obtained by selecting Analyze > Measure. Measurements under the Area and Area Fraction were saved to an Excel file. Appropriate calculations were performed to assess the percentage of positive immunolabeled plaque burden per ROI. Each slice accounted for two data points, counting the left and right of the slice as individual points. Three dorsal and three ventral images were used, providing a total of six data points per slide. These data points were averaged pers right and left side, dorsal and ventral sections.
Microglia Morphology
Microglia morphology was assessed through sum of endpoints per cell and branch length per cell in ROIs information using a protocol established by Young K. and Morrison H. (2018) (Young & Morrison, 2018). A total of two dorsal images per mouse were analyzed using the protocol, with each image generating two data points (left and right). Each image was standardized using the following procedure. First, the CY5 channel image was opened. Then, the image was converted to black and white through Image > Type > 8-bit, Image > Lookup Tables > Greys. Brightness was then adjusted for all images through Image > Adjust Brightness/Contrast (5-107). Microglia were better visualized through Process > Filters > Unsharp Mask. Background noise was subtracted using Process > Subtract Background. A despeckle was applied three times, Process > Noise > Despeckle. The binary function was closed by Process > Binary > Close-. Additional image noise was removed by applying Process > Noise > Remove Outliers with a pixel radius of 2 and a threshold of 50. Microglia were skeletonized using Process > Binary > Skeletonize. To analyze microglia skeletons, Analyze > Skeleton > Analyze skeleton was used. The data generated through this process was inputted into an excel sheet. The data was filtered by setting a minimum branch length of 8.988 µm and a minimum number of endpoints of 2. To get a total number of microglia cell bodies per ROI the following protocol was applied. First, the same CY5 channel image was opened. ROIs were outlined using the polygon tool, here the hippocampus was outlined. Then Process > Subtract Background was applied with a rolling ball radius of 20.0 pixels. The threshold was adjusted using Image > Adjust Threshold (120-255). Process > Noise > Despeckle was applied three times. Process > Noise > Remove Outliers with a radius of 5.0 pixels. To get a count of cell bodies, Analyze > Analyze Particles for size of pixels from 200-infinity.
Statistical Analysis
To test for significance, a two-way ANOVA was used. If values were significant, variables were analyzed using a Tukey test. Survival curves were analyzed for significance using a Mantel-Cox test, followed by a Grehan-Breslow-Wilcoxon test.
Results
Chapter 1. Behavioral implications of AD and birth history in female and male mice
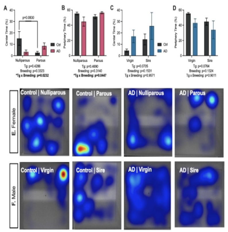
To determine the impact of AD and previous breeding history on anxiety-like behavior, perseverative behavior and hyponeophagia, or depressive-like behavior, the OF, MB, and NSF assays were used. Using a two-way ANOVA we compared the Tg (Control vs. AD), breeding history (Nulliparous vs. Parous or Sire vs. Virgin), and the interaction (Tg x Breeding). Although the main effects of Tg and breeding were not significant, F(1,26)=0.65, p=.43 (Figure 9A), there was a significant interaction between Tg and previous breeding history on percentage of time spent in the center of the OF in female mice, F(1, 26)=5.82, p=.02 (Figure 9A). Given the significant interaction between Tg and breeding history, a Tukey post hoc test was carried out to determine which group showed statistical significance. Here, female control nulliparous mice trended toward a greater amount of time spent in the center of the OF when compared to female control parous mice, p=.08. Similar to center time, main effects were not observed in percentage of time spent in the periphery of the OF, F(1, 26)=0.54, p=.47 and F(1, 26)= 1.05, p=.31, respectively (Figure 9B). There was a significant interaction effect of time spent in the periphery of the OF, F(1, 26)=4.45, p=.04 (Figure 9B). However, a Tukey post hoc test did not reveal significant differences between the various groups. Furthermore, there were no significant impact of Tg, breeding history, or Tg x breeding history in the percentage of time male mice spent in the center of the OF, F(1, 25)=3.57, p=.07, F(1, 25)=2.17, p=.15, and F(1, 25)=0.0029, p=.96, respectively (Figure 9C). Similarly, male mice did not exhibit differences in percentage of time spent in the periphery of the OF regardless of Tg, breeding history, and Tg x breeding history, F(1, 25)=2.42, p=.13, F(1, 25)=3.42, p=0.08, F(1, 25)=.0016, p=.90, respectively(Figure 9D). Representative heatmaps for female mice (Figure 9E) and male mice (Figure 9F) depict the movement across the OF during the OF test. Results suggest pregnancy leads to avoidance behaviors in the OF in control female mice. Given that male mice did not exhibit any differences in time spent in the center and periphery of the OF, this anxiety-like behavior could also indicate a sex difference in the impact of Tg x breeding history on anxiety-like behaviors

Figure 9. Control parous female mice exhibit increased anxiety in the open field. A) Female control parous mice exhibit a decrease in center time compared to nulliparous control females. AD female mice spend similar time in the center regardless of breeding history (F(1, 26)=5.8, p=.0232, two-way ANOVA)(n=6-8 mice per group). B) Time spent in the periphery was similar among the female groups, although the interaction was significant (F(1, 26)=4.40, p=.0447, two-way ANOVA). C-D) Male mice spent similar time in the center and periphery regardless of transgene or breeding history (F (1, 25)=0.0, p=957, two-way ANOVA); (F(1, 25)=3.805, p = .9011, two-way ANOVA)(n=6=13 mice per group). E-F) Representative heatmaps indicating movement in the OF. (n=6-13 mice per group). Error bars represent ±SEM. *p<0.05, **p<0.01, ***p<0.001, ****p<0.0001; OF, Open field; AD, Alzheimer’s disease.
To evaluate perseverative and anxiety-like behavior in female and male mice, the number of marbles buried during the MB test were counted. A two-way ANOVA compared the main effects of Tg (control vs. AD), breeding history (Nulliparous vs Parous or Virgin vs. Sire), and the interaction (Tg vs. breeding history) on the number of marbles buried in female and male mice. The results indicate no main effect of Tg, F(1, 26)=.19, p=.67, or breeding history, F(1, 26)=.56, p=.46, or interaction between Tg and breeding history F(1. 26)=1.14, p=.30 (Figure 10A). Similarly, the male data also showed no main effects of Tg, F(1, 26)=.37, p=55, breeding history, F(1, 26)=.37, p=.55, and interaction between Tg and breeding history F(1, 26)=1.57, p=.22 (Figure 10B). These results suggest that perseverative behavior in the MB test is not affected by AD or pregnancy at this age.

Figure 10. Marble burying is not impacted by AD or pregnancy. A) Female mice buried a similar percentage of marbles regardless of Tg and breeding history (F(1, 26)=1.1, p=.2952, F(1, 26)=.56, p=.46, two-way ANOVA)(n=6-8 mice per group). B) Male mice buried a similar percentage of marbles regardless of Tg or breeding history (F(1, 26)=.37, p=55, F(1, 26)=.37, p=.55, two-way ANOVA)(n=6-13 mice per group). Error bars represent ±SEM. *p<0.05, **p<0.01, ***p<0.001, ****p<0.0001; MB, Marble bury; Ctrl, control; AD, Alzheimer’s disease.
Hyponeophagic behavior was assessed by measuring the latency to approach food in an OF environment. A Mantel-cox test was used to determine differences in the latency to approach food in female and male mice Female mice showed no significant difference in the latency to approach food, X2(3)=1.02, p=.80 (Figure 11A). However, control sire male mice exhibited significantly less time to approach food after fasting than control virgin, AD virgin, and AD sire mice X2(3)=13.40, p=.0039 (Figure 11B). These results suggest that prior breeding history in male mice might be protective against depressive-like behavior in the NSF.

Figure 11. Control sires exhibited decreased hyponeophagic behavior. A) Survival analysis on female mice revealed similar time to approach food (X2(3)=1.02, p=.80, Mantel-cox test). B) Control sire male mice approached food quicker than the control virgin group, AD virgin and AD sire groups (X2(3)=13.40, p=.0039, Mantel=cox test)(n=6-13 mice per group). *p<0.05, **p<0.01, ***p<0.001, ****p<0.0001; NSF, Novelty suppressed feeding; Ctrl, control; AD, Alzheimer’s disease.
Chapter 2. The impact of breeding history and AD on cognition
Cognition was assessed using 3-shock CFC. Freezing behavior was used as a proxy for memory. As expected, freezing behavior during training was similar in female groups, with no main effects or interactions of Tg and breeding history , F(1, 26)=3.03, p=.09;F(1, 26)=0.04, p=.85; F(1, 26)=0.99, p=.33. (Figure 12A). Similarly, there was no main effect or interaction of Tg and breeding on freezing behavior in male mice during the training period , F(1, 25)=2.45, p=0.13, F(1, 25)=0.42, p=.52. (Figure 12B). During re-exposure to the CFC context, there was a main effect of Tg on freezing behavior, F(1, 26)=5.97, p=0.022, but not breeding history, F(1, 26)=0.67, p=.44 or the interaction of Tg and breeding history, F(1, 26)=0.14, p=.71. (Figure 12C). Male mice also exhibited a main effect of Tg on freezing behavior, F(1, 25)=5.0, p=.0334, but not of breeding history, F(1, 25)=0.37, p=.55, or from the interaction of Tg and breeding history, F(1, 25)=1.32, p=.26. (Figure 12D). Together, these data demonstrate that an fear memory is impaired in male and female AD mice regardless of breeding history.

Figure 12. AD mice exhibit cognitive decline in a CFC task . A-B) Female and male mice exhibit similar freezing during training (F(1, 26)=3.03, p=.09, F(1, 26)=0.04, p=.85, two-way ANOVA)(F(1, 25)=2.45, p=0.13, F(1, 25)=0.42, p=.52, two-way ANOVA). C) AD female mice show less freezing upon re-exposure compared to controls (F(1, 26)=5.97, p=0.022, two-way ANOVA). D) Male AD mice also exhibited a decrease in freezing compared to controls (F(1, 25)=5.0, p=.0334, two-way ANOVA).). (n= 6-13 mice per group). Error bars represent ±SEM. *p<0.05, **p<0.01, ***p<0.001, ****p<0.0001; CFC, Contextual fear conditioning; Tg, Transgene; Ctrl, control; AD, Alzheimer’s disease.
To further assess the impact of pregnancy on cognition, we measured the correlation between freezing behavior and litter size. The correlation between the total number of litters and percentage of freezing behavior in female mice was not significant in control, p=.11, and AD, p=.44, indicating no relationship between total litters and freezing (Figure 13A). Similarly, there was no significant relationship between total number of litters and freezing for male control and AD mice, p=.91 and p=.28, respectively (Figure 13B). In control parous females, a greater number of male pups was correlated with less freezing behavior, p=.05 (Figure 13C). The total number of male pups was not correlated with less freezing behavior in control male, p=.78, and AD male sire mice, p=.44 (Figure 13D). When the number of female pups and freezing behavior were correlated, control female and AD female mice did exhibit a correlation, p=.33 and p=.63, respectively (Figure 13E). Similarly, control male and AD sire male mice did not show a significant correlation between the number of female pups and freezing behavior, p=.36 and p=.41, respectively (Figure 13F). Together, these results indicate the number of litters and number of female pups does not have a directional relationship with freezing behavior. Interestingly, the number of male pups in AD parous female mice did not appear to have a protective impact on memory given that control parous female mice saw stronger fear retention memory with a lesser number of male pups. This finding further supports the main effect of the AD Tg on memory seen in the CFC test while suggesting a sex difference in fear memory retention (Figure 13C).

Figure 13. A greater number of male pups correlates to better memory in control parous females. A) No relationship between the total number of litters and freezing behavior in control female (p=.11) and AD parous female mice (p=.44). B) Similarly, there was no significant correlation between total number of litters and freezing behavior in control sire (p=.91) and AD sire mice (p=.28). C) A lower number of male pups was correlated with better memory retention in control parous female mice (p=.05) but not in AD parous female mice (p=.63). D) There was no relationship between the total number of male pups and freezing behavior in control sire (p=.78). D) The number of female pups is not correlated with freezing behavior in control parous (p=.33) or AD parous female mice (p=.62). F) There was no relationship between the total number of female pups and freezing behavior in control sire (p=.36) and AD sire male mice (p=.41). (n=6-13 mice per group) *p<0.05, **p<0.01, ***p<0.001, ****p<0.0001; CFC, Contextual fear conditioning; Tg, Transgene; Ctrl, control; AD, Alzheimer’s disease.
Chapter 3. Analysis of plaque pathology and microglia morphology in control and AD female and male mice
Plaque pathology was analyzed across the dorsal DG (dDG), dorsal CA1 (dCA1), and dorsal CA3 (dCA3) regions of the hippocampus in AD nulliparous female mice, AD parous female mice, AD virgin male mice, and AD sire male mice. Representative images for plaque pathology in female and male mice were visualized using a Methoxy-04 injection prior to euthanizing (Figure 14A-B). There were no main effects or interactions of breeding history, F(1,16)=4.37, p=.05, or sex, F(1, 16)= 0.14, p=.72, on the total number of plaques in the dDG. (Figure 14C). Plaque counts in the dCA1 were not significantly different after breeding, F(1, 16)=2.41, p=.14, or in female or male mice F(1, 16)=1.49, p=.24. Furthermore, there was no significant interaction on dCA1 plaque counts, F(1, 16)=0.20, p=.66. (Figure 14D). Additionally, there was no main effect of breeding history, F(1, 16)=2.55, p=.13, or sex, F(1, 16)=3.32, p=.09, along with no interaction of breeding history and sex in dCA3, F(1, 16)=0.22, p=.64 (Figure 14E). Currently, these data suggest that pregnancy does not decrease the number of plaques significantly from that of the control groups in female and male mice. Size and location of plaques could differ but this was not analyzed. Although, there are additional plaque counts underway which could reveal a stronger main effect of breeding history in the dDG (Figure 14C) and main effect of sex in the dCA3 (Figure 14E).

Figure 14. Plaque counts are similar across the dorsal DG, CA1, and CA3 regardless of breeding history. Plaque counts across the dDG, dCA1, and dCA3 of the hippocampus of AD nulliparous female mice, AD parous female mice, AD virgin male mice, and AD sire male mice were completed. A-B) Representative images of plaques tagged using a Methoxy-04 i.p. injection in female and male mice, respectively. C) There was no main effect of breeding history (F(1,16)=4.37, p=.05, two-way ANOVA), or sex (F(1, 16)= 0.14, p=.72, two-way ANOVA) in plaque count in the dDG of female and male mice. D) Similarly, similar plaque counts in the dCA1 show no main effect of breeding history (F(1, 16)=2.41, p=.14, two-way ANOVA), or sex (F(1, 16)=1.49, p=.24, two-way ANOVA). E) Plaque counts in the dCA3 display no main effect of breeding history (F(1, 16)=2.55, p=.13, two-way ANOVA), or sex (F(1, 16)=3.32, p=.09, two-way ANOVA). Error bars represent ±SEM. (n=2-4 mice per group). (n=2-4 mice per group) *p<0.05, **p<0.01, ***p<0.001, ****p<0.0001; dDG, Dorsal dentate gyrus, dCA1, Dorsal Cornu Ammonis 1; dCA3, Dorsal Cornu Ammonis 3; i.p., intraperitoneal; AD, Alzheimer’s disease.
Immune response was measured through various microglia morphology such as total Iba1 labeled cell somas, endpoints per cell (number of branches), and branch length (µm) in the dorsal hippocampus of female mice. Representative images of microglia stained using an Iba1 primary antibody in female control nulliparous, control parous, AD nulliparous, and AD parous mice qualitatively show microglia features and location across the dorsal hippocampus (Figure 15A). Total Iba1 cell soma counts indicate no main effect of Tg (control vs. AD), F(1, 10)=0.21, p=.66, or breeding history (nulliparous vs. parous), F(1, 10)=2.03, p=.18 on the total number of microglia in the dorsal hippocampus. Similarly, there was no interaction of Tg or breeding history on total number of Iba1 cell somas, F(1,10)=0.12, p=.73. (Figure 15B). The average number of branches per cell also exhibited no main effect of Tg, F(1, 10)=2.94, p=.12, breeding history, F(1, 10)=0.61, p=.45, or interaction between Tg and breeding history, F(1, 10)=0.212, p=.65 (Figure 15C). Similarly, there was no main effect of Tg, F(1, 10)=0.17, p=69, breeding history, F(1, 10)=1.01, p=.34, or interaction between Tg and breeding history, F(1, 10)=0.26, p=.62 on the average branch length per cell (Figure 15D). These data suggest that AD and breeding history do not alter microglia morphology in the dorsal dDG, although previous literature has shown that microglia morphology changes under stressful environments in the hippocampus (Tremblay et al., 2012; Ferrara et al., 2022). Here, it is important to note that additional microglia counts are underway and can potentially impact the significance levels observed in this paper.

Figure 15. Microglial Morphology in the Hippocampus of Female Mice. A) Representative images of Iba1 tagged microglia in female control nulliparous (n=4), control parous (n=2), AD nulliparous (n=4), AD parous (n=4) mice. B) No main effect of Tg (F(1, 10)=0.21, p=.66, two-way ANOVA), or breeding history (F(1, 10)=2.03, p=.18, two-way ANOVA) on total number of microglia cell somas. C) Similar, there was no main effect of Tg (F(1, 10)=2.94, p=.12, two-way ANOVA) or breeding history (F(1, 10)=0.61, p=.45, two-way ANOVA) on the average number of branches per cell. D) Data on the average branch length did not exhibit a main effect of Tg (F(1, 10)=0.17, p=69, two-way ANOVA) or breeding history (F(1, 10)=1.01, p=.34, two-way ANOVA). Error bars represent ±SEM. *p<0.05, **p<0.01, ***p<0.001, ****p<0.0001; Iba1, Ionized calcium binding adaptor molecule 1; AD, Alzheimer’s disease.
Microglia morphology in male mice was assessed through total Iba1 labeled cell somas, number of branches per cell, and branch length (µm) in the dorsal hippocampus of male mice. Representative images of microglia stained using an Iba1 primary antibody in male control virgin, control sire, AD virgin, and AD sire mice qualitatively show microglia features and location across the dorsal hippocampus (Figure 16A). Total Iba1 cell soma counts indicate no main effect of Tg (control vs. AD), , F(1, 12)=0.44, p=.52, or breeding history (virgin vs. sire), F(1, 12)=0.95, p=.35, on the total number of microglia in the dorsal hippocampus. Similarly, there was no interaction of Tg or breeding history on total number of Iba1 cell somas, F(1,12)=0.22, p=.65. (Figure 16B). The average number of branches per cell also exhibited no main effect of Tg, F(1, 12)=0.00014, p=.99, breeding history, F(1, 12)=0.2.52, p=.14, or interaction between Tg and breeding history, F(1, 12)=0.25, p=.63 (Figure 16C). Similarly, there was no main effect of Tg, F(1, 12)=0.42, p=.53, breeding history, F(1, 12)=0.55, p=.47, or interaction between Tg and breeding history, F(1, 12)=0.57, p=.46 on the average branch length per cell (Figure 16D). These data suggest that pregnancy does not alter microglia morphology in male mice, similar to the findings for female microglia morphology. Importantly, additional microglia counts are underway and can potentially impact the significance levels observed in the data reported here on male microglia morphology.

Figure 16. Microglia Morphology in the Hippocampus of Male Mice. A) Representative images of Iba1 tagged microglia in male control virgin (n=2), control sire (n=8), AD virgin (n=4), AD sire (n=2) mice. B) No main effect of Tg (, F(1, 12)=0.44, p=.52, two-way ANOVA), or breeding history (F(1, 12)=0.95, p=.35, two-way ANOVA) on total number of microglia cell somas. C) Similar, there was no main effect of Tg (F(1, 12)=0.00014, p=.99, two-way ANOVA) or breeding history (F(1, 12)=0.2.52, p=.14, two-way ANOVA) on the average number of branches per cell. D) Data on the average branch length did not exhibit a main effect of Tg (F(1, 12)=0.42, p=.53, two-way ANOVA) or breeding history (F(1, 12)=0.55, p=.47, two-way ANOVA). Error bars represent ±SEM. *p<0.05, **p<0.01, ***p<0.001, ****p<0.0001. AD, Alzheimer’s disease.
Discussion
Aging is the greatest risk factor for neurodegeneration and is one of the most prevalent NDDs. The disproportional impact of AD on women makes it crucial to understand why women are more susceptible to the disease. Because women experience pregnancy which is a female-specific event that alters inflammation, cognition, and mood, this could provide insights into disease progression.
Control and AD female and male mice, without and with a breeding history were used to gain an understanding of disease progression to determine whether pregnancy and breeding can be protective or detrimental. Mice underwent a week-long behavior paradigm to understand the behavioral implications of AD and breeding history. Anxious behavior was measured through the OF, MB, and NSF tests. Furthermore, cognition was assessed through CFC analysis and correlation between pup data and freezing behavior. Finally, AD pathology was analyzed through plaque pathology and microglia morphology.
Anxious behavior
To measure anxiety-like behavior, we used the OF, MB, and NSF. We found increased anxiety in control parous females in the OF (less time in the center) which suggests pregnancy could alter mood specifically in women. It is important to note that this is one form of avoidance behavior and that not all affective behaviors were measured. We don’t see this effect of anxiety in parous AD females, but this could be because anxiety is already high in AD. Previous research measuring anxiety in AD mice, indicated that female mice spent less time in the center of the OF as early as 5 months when compared to their male counterparts (Szabó et al., 2023). We did not see any effects of pregnancy or transgene on MB behavior suggesting perseverative behavior is not impacted by breeding history. At this age in the MB tasks we do not see differences in AD from control mice as they both increase (Hunsberger et al., 2024). In NSF, control sires approached food quickly demonstrating that males with a previous breeding history might be more protected against hyponeophagic behaviors (related to depression). A study exploring the impact of pup exposure on sire mice indicated that they exhibited less disrupted behavior when exploring a new environment (Bardi et al., 2011). These results could have translational value as anxiety disorders can impact one in four people, with women having higher incidence rates than men (Battle, 2013). Higher incidence rates in women could be due to the various social stress factors, changes in hormone levels like estrogen, and female specific events like pregnancy and postpartum. Notably, pregnant women are found to be more susceptible to mental disorders like anxiety and depression (Marquesim et al., 2016).
Impact on Cognition
To measure cognitive decline, we used the CFC test. We found both AD female and male mice showed significantly less freezing behavior when compared to their control counterparts, regardless of breeding history. As AD progresses, there can be profound changes to cognition due to neurodegeneration, so this was expected. Conversely, breeding history did not protect against this decline which we did not expect. Previous research in mice with breeding histories showed increased dendritic spine density, or plasticity in the DG, similar to what is seen in parous female mice (Glasper et al., 2016). Research in female rodents shows that breeding history improves learning and memory, although the molecular mechanisms which lead to this improvement are unknown (Li et al., 2013). Altogether, our findings in CFC do not align with previous studies and this could be due to many factors. Previous research did not use AD mice, this could indicate that pregnancy alone can not overcome the detrimental effects of AD. Additionally, our control mice are aged.
Plaque pathology and microglial reactivity
To better understand the underlying mechanisms resulting in anxiety and cognitive decline, we analyzed plaque and microglia morphology. However, we didn’t observe any differences in the total number of plaques in the dDG, dCA1, and dCA3 in female or male mice (Figure 14). Women are thought to exhibit more plaque pathology than men due to changes in hormonal levels, which makes men less likely to develop AD due to their stable levels of testosterone throughout their life (Seeman, 1997). Additionally, previous studies have shown sex dependent differences in amyloid pathology. A study using AD mice reported that female mice had higher Aß in the brain than aged male mice (Callahan et al., 2001). Furthermore, pregnancy has also shown to impact amyloid plaque pathology (Ziegler-Waldkirch et al., 2018). In AD breeder mice, plaque number and size were bigger than their non-breeder counterparts (Cui et al., 2014). Therefore, pregnancy could play a role in maintaining plaque pathology, but we were not able to observe this. Potentially adding the plaque size measure for our data could show differences or another option is to examine different brain regions that could be impacted differently in breeders.
Microglia morphology was measured through total Iba1 cell soma counts, number of branches, and average branch length in µm. We report no significant differences among female and male, control and AD mice regardless of breeding history (Figure 15 and 16). The accumulation of amyloid plaques and neuronal death are known to trigger microglia to their active state (Chen & Colonna, 2021). Research to investigate the role of microglia in the phagocytosis of plaques showed that mice which genetically lacked microglia led to premature lethality, indicating the helpful role microglia have against AD pathology (Shabestari et al., 2022). Furthermore, aging has shown to impact the number of microglia cell bodies and number of microglial branches (Godeanu et al., 2023). Why our study revealed little difference is unclear, but could be due to the AD model, we use the APP/PS1 while others use 3xTg. Additionally, this is one of the first studies to examine inflammation in a parous AD mouse which makes it hard to interpret results but also an exciting new avenue to explore. Many studies measure how maternal behavior impacts the offspring and not the mother herself, so our studies represent a new area to consider.
Overall, our study noted significant differences in anxiety-like behavior between female and male mice in the OF. Here, control parous female mice spent less time in the center when compared to their AD counterparts. The NSF test indicated that control sire mice had significantly shorter latencies to approach food when compared to control virgin male mice and AD virgin and sire mice. This test was indicative of less depressive-like behavior in the control sire mice. Furthermore, both AD female and male mice exhibited less freezing behavior when compared to the control, indicating an Tg impact. Additionally, there was a significant negative correlation between the number of male pups and freezing behavior in control female mice which should be explored in the future. Similarly, there were no significant differences in microglia morphology between female or male regardless of breeding history. Together, these studies demonstrate that pregnancy could impact mood but also in the father and that pregnancy might not be as protective as previously thought although future studies will confirm these results.
Limitations
In this study, limitations consist of the AD mouse models, the use of a variable age range of mice, variable amount of litters across the groups, and an inconsistent n across the groups. The AD mouse model used in this study only shows accumulated plaque pathology, unlike other mouse models which can include tau tangles. Throughout the study, mice around the age of 7-8 months were used. The variability in the ages mice were at the time of euthanization depended on when mice were retired from being breeders. At times, some mice had additional litters after being retired, adding additional time to wait before running behavior testing. Additionally, the number of litters was not controlled for in this study. This made it so that some mice had anywhere between 2-9 litters. Although there were a variable amount of litters between the mice, this is similar to humans in the sense that there are unplanned pregnancies, miscarriages, and twin pregnancies. Ultimately, humans cannot control the type of pregnancy they experience or how many children they can give birth to. Additionally, while behavioral data is complete, there is some variability among the n used throughout plaque and microglia counts. Regardless, each group contained 2 or more mice, each with 2-4 data points from which an average was calculated from.
Future research
From the current study, additional experiments looking at neurogenesis markers and inflammatory cytokines could provide a deeper understanding of the impact of pregnancy on the progression of AD in a rodent model. Additionally, ensuring that all mice are euthanized at the same age and have similar amounts of litters could provide better insight into the progression of plaque pathology and microglia morphology. Finally, assessing behavioral and cellular changes in young, aged, and retired mice could provide a holistic understanding of pregnancy in an AD model.
Note: Eukaryon is published by students at Lake Forest College, who are solely responsible for its content. This views expressed in Eukaryon do not necessarily reflect those of the College. Articles published within Eukaryon should not be cited in bibilographies. Material contained herein should be treated as personal communication and should be cited as such only within the consent of the author.
References
About Pregnancy | NICHD - Eunice Kennedy Shriver National Institute of Child Health and Human Development. (2024, May 29). https://www.nichd.nih.gov/health/topics/pregnancy/conditioninfo
Ageing and health. (2024). Retrieved October 23, 2024, from https://www.who.int/news-room/fact-sheets/detail/ageing-and-health
Alzheimer’s Association. (2024). Alzheimer’s Association 2024 Alzheimer’s Disease Facts and Figures.
Alzheimer’s disease and major depression: A behavioural and transcriptomic characterization study in mice. Alzheimer’s Research & Therapy, 13(1), 73. https://doi.org/10.1186/s13195-021-00810-x
Alzheimer’s Disease Fact Sheet. (2023, April 5). National Institute on Aging. https://www.nia.nih.gov/health/alzheimers-and-dementia/alzheimers-disease-fact-sheet
Bardi, M., Franssen, C. L., Hampton, J. E., Shea, E. A., Fanean, A. P., & Lambert, K. G. (2011). Paternal Experience and Stress Responses in California Mice (Peromyscus californicus). Comparative Medicine, 61(1), 20–30.
Barth, C., & de Lange, A.-M. G. (2020). Towards an understanding of women’s brain aging: The immunology of pregnancy and menopause. Frontiers in Neuroendocrinology, 58, 100850. https://doi.org/10.1016/j.yfrne.2020.100850
Battle, D. E. (2013). Diagnostic and Statistical Manual of Mental Disorders (DSM). CoDAS, 25(2), 191–192. https://doi.org/10.1590/s2317-17822013000200017
Borst, K., Dumas, A. A., & Prinz, M. (2021). Microglia: Immune and non-immune functions. Immunity, 54(10), 2194–2208. https://doi.org/10.1016/j.immuni.2021.09.014
Brett, M., & Baxendale, S. (2001). Motherhood and memory: A review. Psychoneuroendocrinology, 26(4), 339–362. https://doi.org/10.1016/S0306-4530(01)00003-8
Brommelhoff, J. A., & Sultzer, D. L. (2015). Brain Structure and Function Related to Depression in Alzheimer’s Disease: Contributions from Neuroimaging Research. Journal of Alzheimer’s Disease, 45(3), 689–703. https://doi.org/10.3233/JAD-148007
Brunton, R. J., Dryer, R., Saliba, A., & Kohlhoff, J. (2015). Pregnancy anxiety: A systematic review of current scales. Journal of Affective Disorders, 176, 24–34. https://doi.org/10.1016/j.jad.2015.01.039
Calsolaro, V., & Edison, P. (2016). Neuroinflammation in Alzheimer’s disease: Current evidence and future directions. Alzheimer’s & Dementia, 12(6), 719–732. https://doi.org/10.1016/j.jalz.2016.02.010
Carmona, S. 2019). Pregnancy and adolescence entail similar neuroanatomical adaptations: A comparative analysis of cerebral morphometric changes. Wiley Periodicals Inc., 40, 2143-2152 https://doi.org/10.1002/hbm.24513
CDC. (2025, February 3). About Dementia. Alzheimer’s Disease and Dementia. https://www.cdc.gov/alzheimers-dementia/about/index.html
Chen, Y., & Colonna, M. (2021). Microglia in Alzheimer’s disease at single-cell level. Are there common patterns in humans and mice? Journal of Experimental Medicine, 218(9), e20202717. https://doi.org/10.1084/jem.20202717
Cui, J., Jothishankar, B., He, P., Staufenbiel, M., Shen, Y., & Li, R. (2014). Amyloid Precursor Protein Mutation Disrupts Reproductive Experience-Enhanced Normal Cognitive Development in a Mouse Model of Alzheimer’s Disease. Molecular Neurobiology, 49(1), 103–112. https://doi.org/10.1007/s12035-013-8503-x
D’Amato, F. R., Rizzi, R., & Moles, A. (2006). Aggression and anxiety in pregnant mice are modulated by offspring characteristics. Animal Behaviour, 72(4), 773–780. https://doi.org/10.1016/j.anbehav.2005.11.022
Darnaudéry, M., Perez-Martin, M., Del Favero, F., Gomez-Roldan, C., Garcia-Segura, L. M., & Maccari, S. (2007). Early motherhood in rats is associated with a modification of hippocampal function. Psychoneuroendocrinology, 32(7), 803–812. https://doi.org/10.1016/j.psyneuen.2007.05.012
Davies, S. J., Lum, J. A., Skouteris, H., Byrne, L. K., & Hayden, M. J. (2018). Cognitive impairment during pregnancy: A meta-analysis. The Medical Journal of Australia, 208(1), 35–40. https://doi.org/10.5694/mja17.00131
de Lange, A.-M. G., Kaufmann, T., van der Meer, D., Maglanoc, L. A., Alnæs, D., Moberget, T., Douaud, G., Andreassen, O. A., & Westlye, L. T. (2019). Population-based neuroimaging reveals traces of childbirth in the maternal brain. Proceedings of the National Academy of Sciences, 116(44), 22341–22346. https://doi.org/10.1073/pnas.1910666116
Dementia. (2025). Retrieved April 28, 2025, from https://www.who.int/news-room/fact-sheets/detail/dementia
Dementia vs. Alzheimer’s Disease: What Is the Difference? | alz.org. (n.d.). Alzheimer’s Association. Retrieved April 29, 2025, from https://www.alz.org/alzheimers-dementia/difference-between-dementia-and-alzheimer-s
Dolotov, O. V., Inozemtseva, L. S., Myasoedov, N. F., & Grivennikov, I. A. (2022). Stress-Induced Depression and Alzheimer’s Disease: Focus on Astrocytes. International Journal of Molecular Sciences, 23(9), Article 9. https://doi.org/10.3390/ijms23094999
Donovan, N. J., Locascio, J. J., Marshall, G. A., Gatchel, J., Hanseeuw, B. J., Rentz, D. M., Johnson, K. A., Sperling, R. A., & for the Harvard Aging Brain Study. (2018). Longitudinal Association of Amyloid Beta and Anxious-Depressive Symptoms in
Callahan, M. J., Lipinski, W. J., Bian, F., Durham, R. A., Pack, A., & Walker, L. C. (2001). Augmented Senile Plaque Load in Aged Female β-Amyloid Precursor Protein-Transgenic Mice. The American Journal of Pathology, 158(3), 1173–1177. https://doi.org/10.1016/S0002-9440(10)64064-3
Cognitively Normal Older Adults. American Journal of Psychiatry, 175(6), 530–537. https://doi.org/10.1176/appi.ajp.2017.17040442
Eid, R. S., Chaiton, J. A., Lieblich, S. E., Bodnar, T. S., Weinberg, J., & Galea, L. A. M. (2019). Early and late effects of maternal experience on hippocampal neurogenesis, microglia, and the circulating cytokine milieu. Neurobiology of Aging, 78, 1–17. https://doi.org/10.1016/j.neurobiolaging.2019.01.021
Eikelenboom, P., Hoogendijk, W. J. G., Jonker, C., & van Tilburg, W. (2002). Immunological mechanisms and the spectrum of psychiatric syndromes in Alzheimer’s disease. Journal of Psychiatric Research, 36(5), 269–280. https://doi.org/10.1016/S0022-3956(02)00006-7
Ferrara, N. C., Trask, S., Yan, L., Padival, M., Helmstetter, F. J., & Rosenkranz, J. A. (2022). Isolation driven changes in Iba1-positive microglial morphology are associated with social recognition memory in adults and adolescents. Neurobiology of Learning and Memory, 192, 107626. https://doi.org/10.1016/j.nlm.2022.107626
Fogwe, L. A., Reddy, V., & Mesfin, F. B. (2025). Neuroanatomy, Hippocampus. In StatPearls. StatPearls Publishing. http://www.ncbi.nlm.nih.gov/books/NBK482171/
Fox, M., Berzuini, C., Knapp, L. A., & Glynn, L. M. (2018). Women’s Pregnancy Life History and Alzheimer’s Risk: Can Immunoregulation Explain the Link? American Journal of Alzheimer’s Disease and Other Dementias, 33(8), 516–526. https://doi.org/10.1177/1533317518786447
Frye, C. A., & Walf, A. A. (2009). Progesterone reduces depression-like behavior in a murine model of Alzheimer’s Disease. AGE, 31(2), 143–153. https://doi.org/10.1007/s11357-009-9091-6
Galea, L. A. M., Ormerod, B. K., Sampath, S., Kostaras, X., Wilkie, D. M., & Phelps, M. T. (2000). Spatial Working Memory and Hippocampal Size across Pregnancy in Rats. Hormones and Behavior, 37(1), 86–95. https://doi.org/10.1006/hbeh.1999.1560
Gilbert, S. F. (2000). Aging: The Biology of Senescence. In Developmental Biology. 6th edition. Sinauer Associates. https://www.ncbi.nlm.nih.gov/books/NBK10041/
Glasper, E. R., Hyer, M. M., Katakam, J., Harper, R., Ameri, C., & Wolz, T. (2016). Fatherhood contributes to increased hippocampal spine density and anxiety regulation in California mice. Brain and Behavior, 6(1), e00416. https://doi.org/10.1002/brb3.416
Godeanu, S., Clarke, D., Stopper, L., Deftu, A.-F., Popa-Wagner, A., Bălșeanu, A. T., Scheller, A., & Catalin, B. (2023). Microglial morphology in the somatosensory cortex across lifespan. A quantitative study. Developmental Dynamics, 252(8), 1113–1129. https://doi.org/10.1002/dvdy.582
Guo, S., Wang, H., & Yin, Y. (2022). Microglia Polarization From M1 to M2 in Neurodegenerative Diseases. Frontiers in Aging Neuroscience, 14. https://doi.org/10.3389/fnagi.2022.815347
Hampel, H., Hardy, J., Blennow, K., Chen, C., Perry, G., Kim, S. H., Villemagne, V. L., Aisen, P., Vendruscolo, M., Iwatsubo, T., Masters, C. L., Cho, M., Lannfelt, L., Cummings, J. L., & Vergallo, A. (2021). The Amyloid-β Pathway in Alzheimer’s Disease. Molecular Psychiatry, 26(10), 5481–5503. https://doi.org/10.1038/s41380-021-01249-0
Han, J., Fan, Y., Zhou, K., Blomgren, K., & Harris, R. A. (2021). Uncovering sex differences of rodent microglia. Journal of Neuroinflammation, 18(1), 74. https://doi.org/10.1186/s12974-021-02124-z
Heneka, M. T., Carson, M. J., Khoury, J. E., Landreth, G. E., Brosseron, F., Feinstein, D. L., Jacobs, A. H., Wyss-Coray, T., Vitorica, J., Ransohoff, R. M., Herrup, K., Frautschy, S. A., Finsen, B., Brown, G. C., Verkhratsky, A., Yamanaka, K., Koistinaho, J., Latz, E., Halle, A., … Kummer, M. P. (2015). Neuroinflammation in Alzheimer’s disease. The Lancet Neurology, 14(4), 388–405. https://doi.org/10.1016/S1474-4422(15)70016-5
Hillerer, K. M., Neumann, I. D., Couillard-Despres, S., Aigner, L., & Slattery, D. A. (2014). Lactation-induced reduction in hippocampal neurogenesis is reversed by repeated stress exposure. Hippocampus, 24(6), 673–683. https://doi.org/10.1002/hipo.22258
Hindle, J. V., Martyr, A., & Clare, L. (2014). Cognitive reserve in Parkinson’s disease: A systematic review and meta-analysis. Parkinsonism & Related Disorders, 20(1), 1–7. https://doi.org/10.1016/j.parkreldis.2013.08.010
Holmgren, S., Hjorth, E., Schultzberg, M., Lärksäter, M., Frenkel, D., Tysen-Bäckström, A. C., Aarsland, D., & Freund-Levi, Y. (2014). Neuropsychiatric symptoms in dementia—A role for neuroinflammation? Brain Research Bulletin, 108, 88–93. https://doi.org/10.1016/j.brainresbull.2014.09.003
Hunsberger, H. C., Lee, S., Jin, M., Lanio, M., Whye, A., Cha, J., Scarlata, M., Matthews, L. C., Jayaseelan, K., & Denny, C. A. (2024). Sex-Specific Effects of Anxiety on Cognition and Activity-Dependent Neural Networks: Insights From (Female) Mice and (Wo)men. Biological Psychiatry, S0006322324016214. https://doi.org/10.1016/j.biopsych.2024.09.016
Jawabri, K. H., & Sharma, S. (2025). Physiology, Cerebral Cortex Functions. In StatPearls. StatPearls Publishing. http://www.ncbi.nlm.nih.gov/books/NBK538496/
Jeong, S. (2017). Molecular and Cellular Basis of Neurodegeneration in Alzheimer’s Disease. Molecules and Cells, 40(9), 613–620. https://doi.org/10.14348/molcells.2017.0096
Justice, N. J. (2018). The relationship between stress and Alzheimer’s disease. Neurobiology of Stress, 8, 127–133. https://doi.org/10.1016/j.ynstr.2018.04.002
Kepley, J. M., Bates, K., & Mohiuddin, S. S. (2025). Physiology, Maternal Changes. In StatPearls. StatPearls Publishing. http://www.ncbi.nlm.nih.gov/books/NBK539766/
Kinney, J. W., Bemiller, S. M., Murtishaw, A. S., Leisgang, A. M., Salazar, A. M., & Lamb, B. T. (2018). Inflammation as a central mechanism in Alzheimer’s disease. Alzheimer’s & Dementia : Translational Research & Clinical Interventions, 4, 575–590. https://doi.org/10.1016/j.trci.2018.06.014
Kommaddi, R. P., Diwakar, L., Gowaikar, R., Chithanathan, K., Karunakaran, S., & Ravindranath, V. (2021). Sex-specific differences in cognitive functions and synaptic dysfunction in an Alzheimer’s disease mouse model. Alzheimer’s & Dementia, 17(S3), e052825. https://doi.org/10.1002/alz.052825
Kwon, H. S., & Koh, S.-H. (2020). Neuroinflammation in neurodegenerative disorders: The roles of microglia and astrocytes. Translational Neurodegeneration, 9, 42. https://doi.org/10.1186/s40035-020-00221-2
Lai, M. K. P., Tsang, S. W., Esiri, M. M., Francis, P. T., Wong, P. T.-H., & Chen, C. P. (2011). Differential involvement of hippocampal serotonin1A receptors and re-uptake sites in non-cognitive behaviors of Alzheimer’s disease. Psychopharmacology, 213(2), 431–439. https://doi.org/10.1007/s00213-010-1936-2
Leng, F., & Edison, P. (2021). Neuroinflammation and microglial activation in Alzheimer disease: Where do we go from here? Nature Reviews Neurology, 17(3), 157–172. https://doi.org/10.1038/s41582-020-00435-y
Li, R., Cui, J., Jothishankar, B., Shen, J., He, P., & Shen, Y. (2013). Early Reproductive Experiences in Females Make Differences in Cognitive Function Later in Life. Journal of Alzheimer’s Disease : JAD, 34(3), 589–594. https://doi.org/10.3233/JAD-122101
Lopez-Lee, C., Torres, E. R. S., Carling, G., & Gan, L. (2024). Mechanisms of sex differences in Alzheimer’s disease. Neuron, 112(8), 1208–1221. https://doi.org/10.1016/j.neuron.2024.01.024
Luo, W., Pryzbyl, K. J., Bigio, E. H., Weintraub, S., Mesulam, M.-M., & Redei, E. E. (2022). Reduced Hippocampal and Anterior Cingulate Expression of Antioxidant Enzymes and Membrane Progesterone Receptors in Alzheimer’s Disease with Depression. Journal of Alzheimer’s Disease, 89(1), 309–321. https://doi.org/10.3233/JAD-220574
Lyketsos, C. G., Carrillo, M. C., Ryan, J. M., Khachaturian, A. S., Trzepacz, P., Amatniek, J., Cedarbaum, J., Brashear, R., & Miller, D. S. (2011). Neuropsychiatric symptoms in Alzheimer’s disease. Alzheimer’s & Dementia: The Journal of the Alzheimer’s Association, 7(5), 532–539. https://doi.org/10.1016/j.jalz.2011.05.2410
Martinez, A., Hériché, J.-K., Calvo, M., Tischer, C., Otxoa-de-Amezaga, A., Pedragosa, J., Bosch, A., Planas, A. M., & Petegnief, V. (n.d.). Characterization of microglia behaviour in healthy and pathological conditions with image analysis tools. Open Biology, 13(1), 220200. https://doi.org/10.1098/rsob.220200
Martín-Sánchez, A., Piñero, J., Nonell, L., Arnal, M., Ribe, E. M., Nevado-Holgado, A., Lovestone, S., Sanz, F., Furlong, L. I., & Valverde, O. (2021). Comorbidity between
Marquesim, N. A. Q., Cavassini, A. C. M., Morceli, G., Magalhães, C. G., Rudge, M. V. C., Calderon, I. de M. P., Kron, M. R., & Lima, S. A. M. (2016). Depression and anxiety in pregnant women with diabetes or mild hyperglycemia. Archives of Gynecology and Obstetrics, 293(4), 833–837. https://doi.org/10.1007/s00404-015-3838-3
Moutinho, S. (2025). Women twice as likely to develop Alzheimer’s disease as men—But scientists do not know why. Nature Medicine, 31(3), 704–707. https://doi.org/10.1038/s41591-025-03564-3
Murphy, M. P., & LeVine, H. (2010). Alzheimer’s Disease and the β-Amyloid Peptide. Journal of Alzheimer’s Disease : JAD, 19(1), 311. https://doi.org/10.3233/JAD-2010-1221
Nervous System: What Does It Do? (n.d.). Cleveland Clinic. Retrieved April 2, 2025, from https://my.clevelandclinic.org/health/body/21202-nervous-system
Neumann, I. D., Johnstone, H. A., Hatzinger, M., Liebsch, G., Shipston, M., Russell, J. A., Landgraf, R., & Douglas, A. J. (1998). Attenuated neuroendocrine responses to emotional and physical stressors in pregnant rats involve adenohypophysial changes. The Journal of Physiology, 508(1), 289–300. https://doi.org/10.1111/j.1469-7793.1998.289br.x
Nihonmatsu-Kikuchi, N., Hayashi, Y., Yu, X., & Tatebayashi, Y. (2013). Depression and Alzheimer’s Disease: Novel Postmortem Brain Studies Reveal a Possible Common Mechanism. Journal of Alzheimer’s Disease, 37(3), 611–621. https://doi.org/10.3233/JAD-130752
Orchard, E. R., Rutherford, H. J. V., Holmes, A. J., & Jamadar, S. D. (2023). Matrescence: Lifetime impact of motherhood on cognition and the brain. Trends in Cognitive Sciences, 27(3), 302–316. https://doi.org/10.1016/j.tics.2022.12.002
Parhizkar, S., & Holtzman, D. M. (2022). APOE mediated neuroinflammation and neurodegeneration in Alzheimer’s disease. Seminars in Immunology, 59, 101594. https://doi.org/10.1016/j.smim.2022.101594
Parodi-Rullán, R., Sone, J. Y., Fossati, S., & Albensi, B. (2019). Endothelial Mitochondrial Dysfunction in Cerebral Amyloid Angiopathy and Alzheimer’s Disease. Journal of Alzheimer’s Disease, 72(4), 1019–1039. https://doi.org/10.3233/JAD-190357
Pawluski, J. L., van den Hove, D. L. A., Rayen, I., Prickaerts, J., & Steinbusch, H. W. M. (2011). Stress and the pregnant female: Impact on hippocampal cell proliferation, but not affective-like behaviors. Hormones and Behavior, 59(4), 572–580. https://doi.org/10.1016/j.yhbeh.2011.02.012
Pentkowski, N. S., Rogge-Obando, K. K., Donaldson, T. N., Bouquin, S. J., & Clark, B. J. (2021). Anxiety and Alzheimer’s disease: Behavioral Analysis and Neural Basis in Rodent Models of Alzheimer’s-Related Neuropathology. Neuroscience and Biobehavioral Reviews, 127, 647–658. https://doi.org/10.1016/j.neubiorev.2021.05.005
Peña-Bautista, C., Casas-Fernández, E., Vento, M., Baquero, M., & Cháfer-Pericás, C. (2020). Stress and neurodegeneration. Clinica Chimica Acta, 503, 163–168. https://doi.org/10.1016/j.cca.2020.01.019
Pietropaolo, S., Delage, P., Lebreton, F., Crusio, W. E., & Cho, Y. H. (2012). Early development of social deficits in APP and APP-PS1 mice. Neurobiology of Aging, 33(5), 1002.e17-1002.e27.https://doi.org/10.1016/j.neurobiolaging.2011.09.012
Pregnancy history may be linked to dementia – Alzheimer’s Society comment | Alzheimer’s Society. (n.d.). Retrieved April 28, 2025, from https://www.alzheimers.org.uk/news/2024-11-22/pregnancy-history-may-be-linked-dementia-alzheimers-society-comment
Robinson, D. P., & Klein, S. L. (2012). Pregnancy and pregnancy-associated hormones alter immune responses and disease pathogenesis. Hormones and Behavior, 62(3), 263–271. https://doi.org/10.1016/j.yhbeh.2012.02.023
Roux, C. M., Leger, M., & Freret, T. (2021). Memory Disorders Related to Hippocampal Function: The Interest of 5-HT4Rs Targeting. International Journal of Molecular Sciences, 22(21), Article 21. https://doi.org/10.3390/ijms222112082
Salim, S., Chugh, G., & Asghar, M. (2012). Chapter One—Inflammation in Anxiety. In R. Donev (Ed.), Advances in Protein Chemistry and Structural Biology (Vol. 88, pp. 1–25). Academic Press. https://doi.org/10.1016/B978-0-12-398314-5.00001-5
Shabestari, S. K., Morabito, S., Danhash, E. P., McQuade, A., Sanchez, J. R., Miyoshi, E., Chadarevian, J. P., Claes, C., Coburn, M. A., Hasselmann, J., Hidalgo, J., Tran, K. N., Martini, A. C., Rothermich, W. C., Pascual, J., Head, E., Hume, D. A., Pridans, C., Davtyan, H., … Blurton-Jones, M. (2022). Absence of microglia promotes diverse pathologies and early lethality in Alzheimer’s disease mice. Cell Reports, 39(11). https://doi.org/10.1016/j.celrep.2022.110961
Seeman, M. V. (1997). Psychopathology in Women and Men: Focus on Female Hormones. American Journal of Psychiatry, 154(12), 1641–1647. https://doi.org/10.1176/ajp.154.12.1641
Simunkova, M., Alwasel, S. H., Alhazza, I. M., Jomova, K., Kollar, V., Rusko, M., & Valko, M. (2019). Management of oxidative stress and other pathologies in Alzheimer’s disease. Archives of Toxicology, 93(9), 2491–2513. https://doi.org/10.1007/s00204-019-02538-y
Stern, Y. (2006). Cognitive Reserve and Alzheimer Disease. Alzheimer Disease & Associated Disorders, 20(2), 112. https://doi.org/10.1097/01.wad.0000213815.20177.19
Szabó, A., Farkas, S., Fazekas, C., Correia, P., Chaves, T., Sipos, E., Makkai, B., Török, B., & Zelena, D. (2023). Temporal Appearance of Enhanced Innate Anxiety in Alzheimer Model Mice. Biomedicines, 11(2), 262. https://doi.org/10.3390/biomedicines11020262
Thau, L., Reddy, V., & Singh, P. (2025). Anatomy, Central Nervous System. In StatPearls. StatPearls Publishing. http://www.ncbi.nlm.nih.gov/books/NBK542179/
The differences between normal aging and dementia. (2025). Alzheimer Society of Canada. Retrieved April 2, 2025, from https://alzheimer.ca/en/about-dementia/do-i-have-dementia/differences-between-normal-aging-dementia
Torrico, T. J., & Abdijadid, S. (2025). Neuroanatomy, Limbic System. In StatPearls. StatPearls Publishing. http://www.ncbi.nlm.nih.gov/books/NBK538491/
Town, T., Tan, J., Flavell, R. A., & Mullan, M. (2005). T-cells in alzheimer’s disease. NeuroMolecular Medicine, 7(3), 255–264. https://doi.org/10.1385/NMM:7:3:255
Tremblay, M.-È., Stevens, B., Sierra, A., Wake, H., Bessis, A., & Nimmerjahn, A. (2011). The Role of Microglia in the Healthy Brain. Journal of Neuroscience, 31(45), 16064–16069. https://doi.org/10.1523/JNEUROSCI.4158-11.2011
Trifu, S., Vladuti, A., & Popescu, A. (2019). THE NEUROENDOCRINOLOGICAL ASPECTS OF PREGNANCY AND POSTPARTUM DEPRESSION. Acta Endocrinologica (Bucharest), 15(3), 410–415. https://doi.org/10.4183/aeb.2019.410
Ullah, R., & Lee, E. J. (2023). Advances in Amyloid-β Clearance in the Brain and Periphery: Implications for Neurodegenerative Diseases. Experimental Neurobiology, 32(4), 216–246. https://doi.org/10.5607/en23014
Várkonyi, D., Török, B., Sipos, E., Fazekas, C. L., Bánrévi, K., Correia, P., Chaves, T., Farkas, S., Szabó, A., Martínez-Bellver, S., Hangya, B., & Zelena, D. (2022). Investigation of Anxiety- and Depressive-like Symptoms in 4- and 8-Month-Old Male Triple Transgenic Mouse Models of Alzheimer’s Disease. International Journal of Molecular Sciences, 23(18), Article 18. https://doi.org/10.3390/ijms231810816
van Meer, P., & Raber, J. (2005). Mouse behavioural analysis in systems biology. Biochemical Journal, 389(Pt 3), 593–610. https://doi.org/10.1042/BJ20042023
Vidal-Itriago, A., Radford, R. A. W., Aramideh, J. A., Maurel, C., Scherer, N. M., Don, E. K., Lee, A., Chung, R. S., Graeber, M. B., & Morsch, M. (2022). Microglia morphophysiological diversity and its implications for the CNS. Frontiers in Immunology, 13. https://doi.org/10.3389/fimmu.2022.997786
Villa, A., Vegeto, E., Poletti, A., & Maggi, A. (2016). Estrogens, Neuroinflammation, and Neurodegeneration. Endocrine Reviews, 37(4), 372–402. https://doi.org/10.1210/er.2016-1007
What Happens to the Brain in Alzheimer’s Disease? (2024, January 19). National Institute on Aging. https://www.nia.nih.gov/health/alzheimers-causes-and-risk-factors/what-happens-brain-alzheimers-disease
Zhang, N. K., Zhang, S. K., Zhang, L. I., Tao, H. W., & Zhang, G.-W. (2024). The neural basis of neuropsychiatric symptoms in Alzheimer’s disease. Frontiers in Aging Neuroscience, 16. https://doi.org/10.3389/fnagi.2024.1487875
Zhang, Y.-L. (2016). Anxiety-like behavior and dysregulation of miR-34a in triple transgenic mice of Alzheimer’s disease. European Review for Medical and Pharmacological Sciences, 20.
Zhong, M. Z., Peng, T., Duarte, M. L., Wang, M., & Cai, D. (2024). Updates on mouse models of Alzheimer’s disease. Molecular Neurodegeneration, 19(1), 23. https://doi.org/10.1186/s13024-024-00712-0
Ziegler-Waldkirch, S., Marksteiner, K., Stoll, J., d´Errico, P., Friesen, M., Eiler, D., Neudel, L., Sturn, V., Opper, I., Datta, M., Prinz, M., & Meyer-Luehmann, M. (2018). Environmental enrichment reverses Aβ pathology during pregnancy in a mouse model of Alzheimer’s disease. Acta Neuropathologica Communications, 6(1), 44. https://doi.org/10.1186/s40478-018-0549-6